行业知识

为何要选择气动阀带(气包)储气罐?连接方式是什么?

2025-09-03 09:47:23 mk体育在线注册,mk体育(中国)

为何要选择气动阀带(气包)储气罐?连接方式是什么?

好多现场反馈,气动阀配套过去的气包不知道如何连接,甚至有现场是随意连接,导致缺失了气包的应有的作用。

气包其实就是一个储气罐,他的作用就是储存一定的带压气体,已备现场气源突然中断而导致阀门不能处于安全位置的临时供气容器。即在正常运行时是没有任何作用的,只有断气后才会通过气包去补气,从而使阀门处于故障安全的位置。

图片关键词

汽包

为何要选择气动阀带气包?

一般是阀门口径比较大的时候,选型会遇到如果配单作用执行机构,那么气缸需要做的很大,即成本会比较昂贵,在市场上也完全没有竞争力,且也没必要去那么做。故选用双作用气缸去匹配大阀门所需较大的输出力,加气包后就可以变成类似于一个单作用气缸。这样的话节省了不少成本外,阀门的安装空间也会节省不少。也可以在进气气源忽然停用后,给与备用气源,保证阀门短时间使用。

选择气动阀带气包主要是为了提高气动系统的控制精度和稳定性。气动阀主要负责调节气体流动,控制气动执行机构的行程和力,而气包则起到了减震和缓冲的作用,可以平稳地控制气动执行器的速度和力的变化。因此,使用气包能够有效减小气动系统中的冲击和振动,提高系统的调节精度和稳定性。

气包通常与气动阀通过软管或者其他连接件相连接。气包内部充满气体,它的一个到气动阀,另一个到气压源。气动阀通过软管与气包相连,气压源通过另一条管道连接到气包内。这样,气动阀的运动会传递到气包内,而气包的压力变化则能够平稳地调节气动阀的运动。通过这种连接方式,储气罐可以有效地减小气动系统中的压力脉动,提高系统的稳定性和可靠性。

气包与气动阀如何连接?

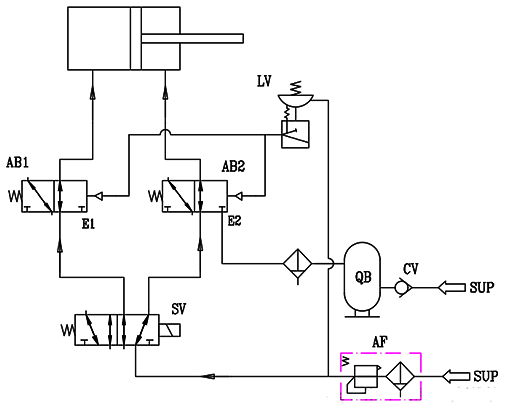
气包作为现场断气后的临时补气作用,需要连接到现场断气后可以给气缸补齐的通道。

为了能更清楚的看懂,下面举例说明:双作用气缸配置气包(主要通过电磁阀电磁阀控制,断气或断电阀门故障位置要在全关或者全开的情况)

图片关键词

气包与气动阀连接原理图

AF为过滤减压阀;SV为磁阀(2位5通);AB为气控阀;LV为锁止阀;QB为气包;CV为单向止回阀;SUP为压缩空气进气口

①正常运行:通过电磁阀得、失电去控制阀门全开或全关。

②只断电情况:电磁阀的一路气源通道是和气缸相通的,故阀门可以在全关或者在全开状态,具体可根据需要来配管。

③只断气情况:断气后,电磁阀带电的情况下,只有一个通道是和气缸想通,如果正好电磁阀控制是在全关位置,恰好气包所接的气控阀的排气孔是通向气缸使阀门关闭的方向,那么阀门会关闭。如果不是,阀门可能会停留在任意位置。

④既断电又断气:这种情况下,阀门的故障位置可以在全关或者在全开状态,具体可根据需要来配管。

气动调节阀是由气源为动力的调节阀型号。和电动调节阀相比,使用要求工况现场要有气源,这就给气动调节阀的使用增加了局限性。但因气动调节阀本身具有防爆性能,并且有气开和气关两种作用方式用于不同的工况。安全性能要远远高于电动调节阀。所以在很多工况是用户的调节阀型号。

图片关键词

选择气动调节阀作用方式主要是选择气开或者选择气关。气开型气动调节阀即随着信号压力的增加而打开,在气源故障或无信号压力的时候调节阀自动恢复到关闭状态。气关型调节阀即和气开型调节阀相反。所以在很多工况气动调节阀作用形式的选择尤其重要。下面介绍下如何选择气动调节阀作用形式。

首先从工艺生产的安全角度考虑。在信号压力中断时,应保证设备或操作人员的安全。如果调节阀在信号中断时处于打开位置时危害性小,则应该选用气开式;反之则用气关式。例如,加热炉的燃料气或燃料油要采用气开式调节阀。没有压力信号时应切断进炉燃料,避免炉温过高而造成事故。对调节进入设备工艺介质流量的调节阀,若介质是易燃介质应选用气开式,以防爆炸。又如,化肥厂的碳化固定副塔的液位调节阀,为了保证发生事故时,调节阀能在全开位置,使固定副塔不会满液位带水,造成高压机事故,应考虑采用气关式调节阀。

图片关键词

然后从介质的特性上考虑。如果介质为易结晶的物料,要选用气关式,以防堵塞。换热器通过调节载体的流量来保持冷介质的出口温度。如果冷介质温度太高,会结焦或分离,影响操作或损坏设备,这时调节阀就要选择气开式。

还要从保证产品质量、经济损失最小的角度考虑。在发生事故时,尽量减少原料及动力消耗,但要保证产品质量。例如,在蒸馏塔控制系统中,进料调节阀常用气开式,没有气压就关闭,停止进料,以免浪费;回流量调节阀则可用气关式,在没有气压信号时打开,保证回流量;当调节加热用的蒸汽量及塔顶产品时,也采用气开式。

TAG: 气动阀
首页
产品
新闻
联系